Quarto asse per laser 40W cinese (Fourth axis for laser 40W chin
Free
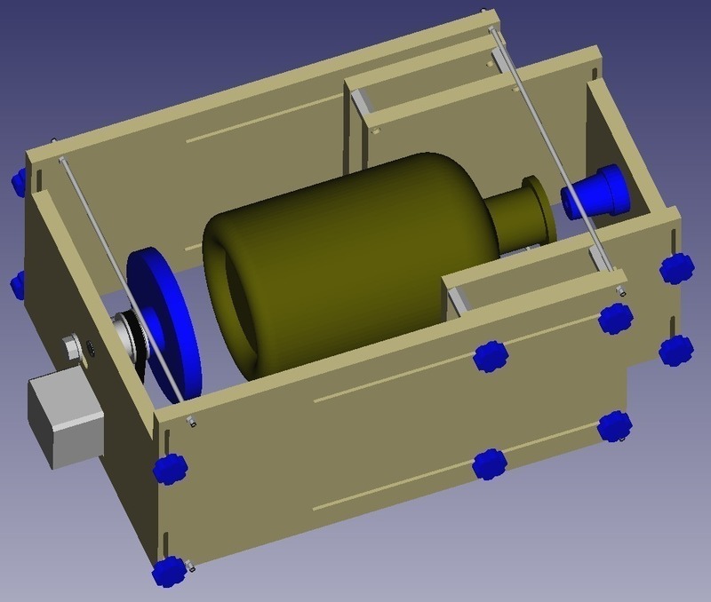
Summary Per poter produrre dei disegni su oggetti cilindrici, in particolare bottiglie o vasellame in vetro ho avuto l'esigenza di creare il cosiddetto "quarto asse" per, far girar, appunto gli oggetti, invece che muovere l'asse y. Era necessario, oltre che adattarsi alla lunghezza dell'oggetto, poterlo posizionare alla distanza di messa a fuoco del laser. Doveva anche adattarsi allo spazio interno del laser e per poter abbassare il quarto asse è stato necessario tagliarne il fondo. In order to produce designs on cylindrical objects, in particular bottles or tableware glass I had the need to create the so-called "fourth axis" for, to rotate, precisely the objects, rather than move the axis y. It was necessary, in addition to adapt to the length of the object, to position it at the distance of focus of the laser. He also had to adapt to the inner space of the laser and to lower the fourth axis is necessary cut off the bottom.

Loading comments...

Loading prints...

Quarto asse per laser 40W cinese (Fourth axis for laser 40W chin

likes
0 collections
Creative Commons Attribution

You can distribute, remix, adapt, and build upon the material in any medium or format, as long as attribution is given to the creator.

CC BY Licensed under CC BY
Files Included

24 downloadable files:

View 3D
quartoasse.stl
STL Model
2.8 MB
File size
View 3D
dadoM3.stl
STL Model
65.9 KB
File size
View 3D
cinghia.stl
STL Model
38.4 KB
File size
View 3D
cuscinettoM8.stl
STL Model
26.7 KB
File size
View 3D
cuscinettoM5.stl
STL Model
189.6 KB
File size
View 3D
fermopos.stl
STL Model
53.6 KB
File size
View 3D
distanziale.stl
STL Model
66.5 KB
File size
View 3D
fermoant.stl
STL Model
337.6 KB
File size
View 3D
fiancoantdx1.stl
STL Model
80.4 KB
File size
View 3D
dadoM8.stl
STL Model
12.6 KB
File size
View 3D
fiancoantdx2.stl
STL Model
51.1 KB
File size
View 3D
fiancoantdx2_1.stl
STL Model
51.1 KB
File size
View 3D
fermoant_1.stl
STL Model
363.3 KB
File size
View 3D
pomello.stl
STL Model
34.3 KB
File size
View 3D
fiancodx.stl
STL Model
64.3 KB
File size
View 3D
fiancoav-di.stl
STL Model
42.1 KB
File size
View 3D
fiancosx.stl
STL Model
108.3 KB
File size
View 3D
puleggia16.stl
STL Model
64.5 KB
File size
View 3D
viteM8.stl
STL Model
67.2 KB
File size
View 3D
puleggia36.stl
STL Model
143.6 KB
File size
View 3D
rondellaM8.stl
STL Model
26.4 KB
File size
View 3D
motore.stl
STL Model
382.8 KB
File size
View 3D
bottiglia01.stl
STL Model
2.8 MB
File size
View 3D
bottiglia02.stl
STL Model
2.9 MB
File size
Free download - login required
Downloaded: 28 times