30 teeth MXL plotter pulley up to 10mm belt for reprap
Free
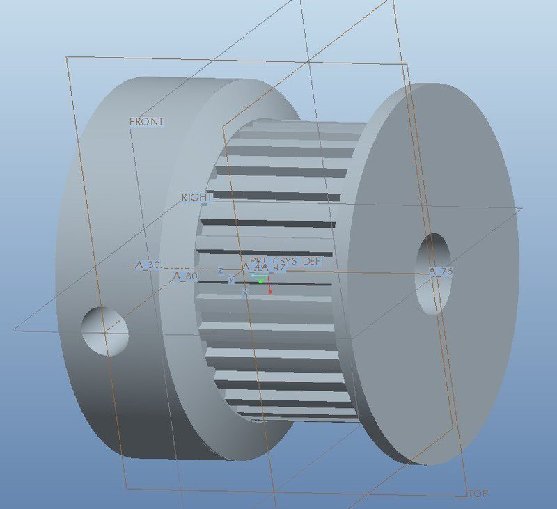
Summary 30 teeth MXL plotter pulley for drive any 3D printer with low cost plotter pulleys 8€/4meters Instructions print at 0.15mm layer height and 90%infill, in the drowing i have considerate the melt plastic distortions, i have printed 3 at time because i dont usa fan, and work perfectly :) the MXL_pulley 2 have the distance between teeth 0.3mm down if you have problem with v1 try print v2 i have added a belt splitter too, if you dont like 10mm belt you can split into 7mm belt, just print the belt splitter(print 2 parts) , couple it and fit the belt into it, then insert a sharp, i have leaved 3 spaces for 5mm, 7mm and 9mm large belt. you can use these 3 meters belt: http://goo.gl/yhyfp only 8€ :) mission done :P

Loading comments...

Loading prints...

30 teeth MXL plotter pulley up to 10mm belt for reprap

likes
0 collections
Creative Commons Attribution-ShareAlike

You can distribute, remix, adapt, and build upon the material in any medium or format, as long as attribution is given and your contributions are under the same license.

CC BY-SA Licensed under CC BY-SA
Files Included

3 downloadable files:

View 3D
mxl_pulley.stl
STL Model
733.7 KB
File size
View 3D
mxl_pulley2.stl
STL Model
733.7 KB
File size
View 3D
belt_splitter.stl
STL Model
78.6 KB
File size
Free download - login required
Downloaded: 97 times