Tom Mason Specification Miniature Sculpting Stand
Free
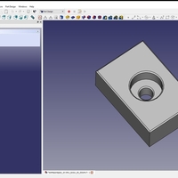
Summary Based on Tom Mason's wooden sculpting stand:https://www.youtube.com/watch?v=o2l9c0RSK40&lc=z12atptieqywt1axa04ceptyqongtrgrcbk.1498620926869977 I designed this to accept a #10 x 1" long screw, washer, and nut. Now, this could be used with equivalent metric fasteners (not tested as such however). The hole for screw is 3mm in diameter. The hexagon is 12mm (if we draw a circle around the hexagon, inscribed within a circle hexagon in AutoCAD terms), or 10.39mm across the flats. The pocket for the washer is 14mm across, again, with the 3mm through hole for the #10 machine screw. You could use a metric M3, though you might need to drill it out a bit, or accept that the threads are going to dig into the plastic. My 3D print warped a bit, and does not offer a flat surface on the inside. Go figure, my settings are still off! Mainly, my bed doesn't have PEI anymore, just masking tape. That and I used ABS. I should get some PLA and see what happens! Print Settings Printer Brand: LulzBot Printer: TAZ 5 Rafts: Doesn't Matter Supports: Doesn't Matter Resolution: .2 Infill: 50% or more Notes: ABS tested, works fine (even with the warping of the prototypes). How I Designed This CAD: FreeCAD .16 (original files provided along with STL)

Loading comments...

Loading prints...

Tom Mason Specification Miniature Sculpting Stand

like
0 collections
Creative Commons Attribution-ShareAlike

You can distribute, remix, adapt, and build upon the material in any medium or format, as long as attribution is given and your contributions are under the same license.

CC BY-SA Licensed under CC BY-SA
Files Included

2 downloadable files:

View 3D
TomMasonSpeck_10-24x1_Nut_05_08JUL17.stl
STL Model
10.3 KB
File size
View 3D
TomMasonSpeck_10-24x1_Screw_05_08JUL17.stl
STL Model
24.0 KB
File size
Free download - login required
Downloaded: 23 times